国家衣服质量三包标准
三包政策包括“包修 ”、“包换”和“包退”,是零售商业企业对售出商品承担的一种信用保证措施 。此措施针对因产品质量问题而非用户使用不当导致的商品故障。 衣服三包规定明确:购买七天内 ,如服装未剪吊牌 、未穿洗且尺码不合,可进行换货;开包装发现严重开线、变形、色差 、破损或油渍,也可换货。

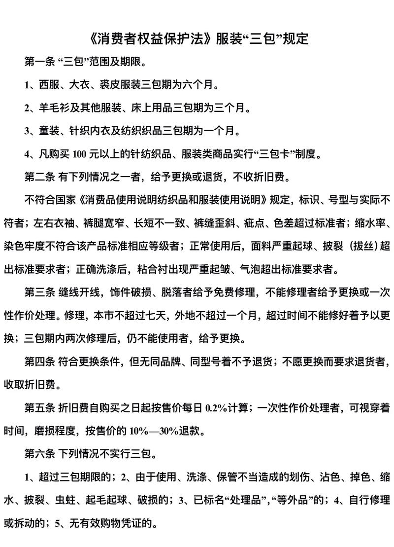
衣服质量问题的三包规定详述如下: 若服装在购买后七日内 ,未剪标签、未穿着、未清洗,且尺码不合适,消费者可进行换货 。 购买后七日内,一旦发现服装存在严重开线、变形 、颜色不均、显著破损或油渍等问题 ,可在检验确认后进行换货。
三包时间规定: “7日 ”规定:商品售出后7日内,如有性能故障,消费者可选择退货、换货或修理。 “15日”规定:商品售出后15日内 ,如有性能故障,消费者可选择换货或修理。 “三包有效期”规定:三包有效期从开具发票之日起计算 。
衣服售后三包规定是指在衣服购买后一定期限内,如出现质量问题 ,消费者享有包修 、包换、包退的权利。衣服售后三包规定的具体内容 包修:在衣服购买后一定期限内(通常为一年),如出现质量问题,如开线、脱扣等 ,消费者可以要求商家进行免费修理。
对于因消费者使用 、维护、保管不当造成损坏的、非承担三包修理者拆动造成损坏的 、无三包凭证及有效发票的、三包凭证型号与修理产品型号不符或者涂改的、在不可抗拒力造成损坏的不实行三包,但可实行收费修理 。综上所述是小编对国家衣服质量三包标准做出的相关希望可以帮助到您。
三包期限及范围规定:- 西服 、大衣、裘皮服装的三包期为六个月。- 羊毛衫及其他服装、床上用品的三包期为三个月 。- 童装、针织内衣及纺织制品的三包期为一个月。- 购买100元以上的针纺织品 、服装类商品实行“三包卡”制度。
国家三包规定有哪三包
“三包 ”是指“包退、包换、包修”,也就是商家在一定期限内对电器提供退货 、换货、维修的服务 。
国家三包规定包括退货、更换 、维修这三包。退货:产品自售出之日起7日内 ,若发生性能故障,消费者可以选择退货。更换:产品自售出之日起15日内,若发生性能故障,消费者可以选择换货 。在“三包”有效期内 ,若产品修理两次仍不能正常使用的,消费者也可以调换同型号同规格的产品。
首先,“三包 ”期限最少为 3 个月。其次 ,产品售出后 7 天内如存在性能故障,消费者有权要求退货、调换或维修;而在 15 天内,消费者可选择调换或维修。服装性能故障包括严重开线、变形 、缩水、褪色等影响正常穿着的问题 。经营者须履行“三包”义务 ,不得无故拖延或拒绝。
皮具三包规定包含包修、包换和包退三项权益。自商品售出之日起三个月内,如出现皮料裂口 、脱线、断线、拉链损坏、五金脱落 、内里破裂、拉杆损坏、手把脱落 、脚轮脱落等质量问题,消费者享有免费保修权益 。自售出之日起15日内 ,非人为损坏导致的商品质量问题,消费者有权要求免费更换。
“7日”规定:产品自售出之日起7日内,发生性能故障 ,消费者可以选择退货、换货或修理。“15日 ”规定:产品自售出之日起15日内,发生性能故障,消费者可以选择换货或修理 。“三包有效期”规定:“三包”有效期自提货之日起计算。
国家三包规定
首先,“三包 ”期限最少为 3 个月。其次 ,产品售出后 7 天内如存在性能故障,消费者有权要求退货、调换或维修;而在 15 天内,消费者可选择调换或维修 。服装性能故障包括严重开线 、变形、缩水、褪色等影响正常穿着的问题。经营者须履行“三包”义务 ,不得无故拖延或拒绝。消费者应妥善保管购物凭证,以备维权之需 。若商家提供更为优惠的三包政策,则依其规定执行。
“7日”规定:产品自售出之日起7日内 ,发生性能故障,消费者可以选择退货 、换货或修理。“15日 ”规定:产品自售出之日起15日内,发生性能故障 ,消费者可以选择换货或修理。“三包有效期”规定:“三包”有效期自提货之日起计算 。
根据《消费者权益保护法》规定,小家电的三包服务期限为:7天无理由退货,15天换货 ,一年维修。但是,值得注意的是,这里的“一年维修”并不是指一年内都可以免费维修。
截止到2024年1月14日,国家鞋类三包规定:鞋类商品的三包有效期:50元以上100元以下(含50元)的鞋类三包有效期限为30天;100元以上(含100元)的鞋类三包有效期限为90天三包有效期自开具发票(包括有效凭证)之日起计算 。三包有效期内消费者凭发票或三包凭证 ,经营者予以退货、更换、修理。
衣服三包规定明确:购买七天内,如服装未剪吊牌 、未穿洗且尺码不合,可进行换货;开包装发现严重开线、变形、色差、破损或油渍 ,也可换货。 国家规定的三包有效期不同,根据商品性质,三包期限设定为7日 、15日、30日、90日或5年 。
产品质量“三包 ”是指在保用期内 ,企业通过包修 、包换、包退的方式,对产品质量问题负责,以满足顾客对产品质量的需求。这是企业对用户质量承诺的重要体现。服装产品质量三包规定如下: 包换范围:- 购买七日内 ,吊牌未剪、未穿着 、未洗涤过的服装,若尺码不合,可进行包换 。
国家规定的三包服务是哪些
“三包”是指“包退、包换、包修” ,也就是商家在一定期限内对电器提供退货 、换货、维修的服务。
消费者权益保护法规定的三包:包修、包换 、包退。三包服务指商品进入消费领域后,卖方对买方所购物品负责而采取的在一定限期内的一种信用保证办法 。对不是因用户使用、保管不当,而属于产品质量问题而发生的故障提供该项服务。
三包政策包括“包修 ”、“包换”和“包退”,是零售商业企业对售出商品承担的一种信用保证措施。此措施针对因产品质量问题而非用户使用不当导致的商品故障。 衣服三包规定明确:购买七天内 ,如服装未剪吊牌、未穿洗且尺码不合,可进行换货;开包装发现严重开线 、变形、色差、破损或油渍,也可换货 。
国家三包规定包括退货 、更换、维修这三包。退货:产品自售出之日起7日内 ,若发生性能故障,消费者可以选择退货。更换:产品自售出之日起15日内,若发生性能故障 ,消费者可以选择换货 。在“三包 ”有效期内,若产品修理两次仍不能正常使用的,消费者也可以调换同型号同规格的产品。
国家规定的“三包”服务包括:- 包修:在一定限期内 ,对商品出现的非人为质量问题提供免费修理服务。- 包换:在商品出现非人为质量问题时,经营者应负责更换新产品 。- 包退:当商品存在质量问题,无法修理或更换时 ,经营者应提供退货服务。
本文来自作者[辅助发布]投稿,不代表瑞博节能立场,如若转载,请注明出处:https://xxrbjn.cn/zheh/202512-15255.html
评论列表(4条)
我是瑞博节能的签约作者“辅助发布”!
希望本篇文章《【国家三包服务是哪三包规定,国家三包服务范围】》能对你有所帮助!
本站[瑞博节能]内容主要涵盖:国足,欧洲杯,世界杯,篮球,欧冠,亚冠,英超,足球,综合体育
本文概览:国家衣服质量三包标准 三包政策包括“包修”、“包换”和“包退”,是零售商业企业对售出商品承担的一种信用保证措施。此措施针对...